Problem
The partner program had a manual onboarding process. It was tied to their Program Development manager. This meant that for a partner to succeed it was tied directly to our internal headcount. This was not scalable. Partners needed a touch-less way to engage and grow in the program.
Only 30% of partners activated in their 6 month period. This is any pro+ hub sale. That is a really poor ROI on our manual process.
Hunch
If we can get partners to open a shared deal, enable that shared deal and ramp their lead generation through the product, we can significantly improve our activation metric.
Process
This project with driven through the double diamond framework. Initiual buy in was needed to bring the business stakeholder through the journey.
This involved creating a vision for a partner center and how onboarding could be the first piece of work to provide that upfront value. Business counterparts often lean on process and headcount to drive data. We wanted to talk them through how product could drive value.
Discover
Explore previous research to help define the problem
Competitor research and design inspiration
User and internal rep interviews
Define
Converge on research with PM, align on core problems.
Align and map with stakeholders on addressable areas.
Develop
Ideation session with team and thought partners.
Evolve designs and user test.
Deliver
Refine MVP version and align with development.
Vision
We guided our business stakeholders through a strategic vision for our partner ecosystem, outlining our aspirations for its development. This approach enabled us to address onboarding from a product-centric perspective, ensuring scalability. Although the final product may differ from our initial vision, it empowered us to effectively communicate the capabilities of our partner center and onboarding process.
Traditionally, the business approached challenges through process adjustments and increasing headcount. This initiative allowed us to illustrate to our leaders the potential opportunities through a product-driven lens.t.
We guided our business stakeholders through a strategic vision for our partner ecosystem, outlining our aspirations for its development. This approach enabled us to address onboarding from a product-centric perspective, ensuring scalability. Although the final product may differ from our initial vision, it empowered us to effectively communicate the capabilities of our partner center and onboarding process.
Traditionally, the business approached challenges through process adjustments and increasing headcount. This initiative allowed us to illustrate to our leaders the potential opportunities through a product-driven lens.

Initial vision - Used as buy in from the product team to the business
Discovery
I conducted competitor analysis, user interviews, Partner call analysis to compile a discovery output. This discovery acted as a pillar for our definition and direction.
Our partner users can be categorised into distinct personas, each requiring tailored onboarding experiences. The primary groups include CEOs, program managers, and sales leaders, who often feel overwhelmed by the vast amounts of information scattered across various platforms. They lack clear direction on where to begin and frequently depend on their HubSpot counterparts for support.
Data indicates that many partners enter the program with leads and deals ready for action, yet they face challenges in grasping the processes, products, and effective engagement with HubSpot representatives.
Given their limited time, partner managers and sales teams can only engage with content briefly. This partnership represents just a segment of their business, leaving them with minimal time to invest. They need to quickly achieve results and recognise immediate value, otherwise their focus shifts elsewhere.

User as is flow through lifecycle stages See in-depth | Competitor landscape
Definition & alignment
We have identified three key focus areas for our strategy. Initially, we engaged broadly with our team on AI initiatives, which allowed us to refine our goals to the following:
1. Assist partners in securing their first deal.
2. Streamline enablement for ongoing deals.
3. Enhance lead generation through targeted enrichment.
In our next iteration, we will gather data to further optimise our delivery.
Our approach will involve creating a seamless user experience that guides partners through the journey to their first shared deal. We will establish clear pathways for learning and enablement, empowering them to close deals effectively. Additionally, we aim to develop a repeatable process for lead generation, ensuring they can consistently sell and succeed. Throughout this process, we will provide tailored resources that align with their roles, equipping them to tackle action items beyond just selling.

Ideation and alignment session with team and stakeholders - See in detail
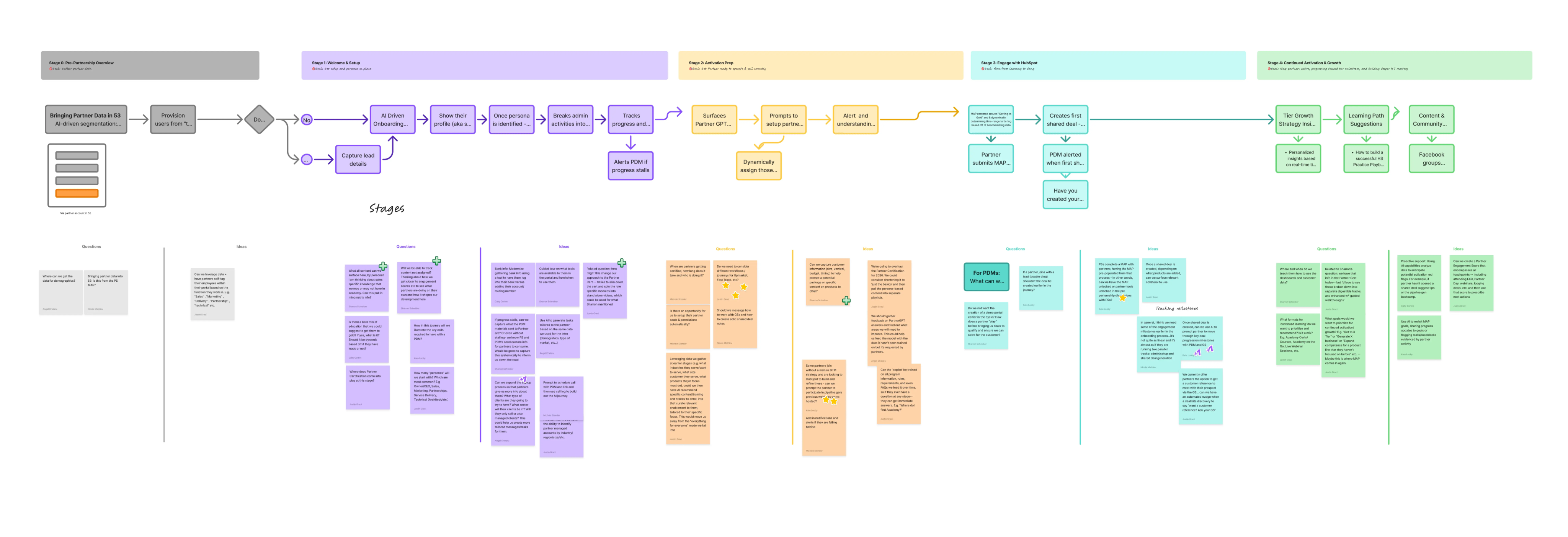
Breaking down the experince
I led a comprehensive expansion of iterations through collaborative sessions with our team and external partners. This was achieved by implementing vibe coding techniques, which facilitated engagement in the design process and propelled the project forward. Throughout these sessions, we aligned on innovative ideas and reached consensus on our approach to testing.

We landed on a structure that prioritised welcoming the partner and putting the value first. Then following by tasks at hand and then learning materials. This version tested as the most coherent and easy to follow.

What we shipped
Welcome space
Using HeyGen AI video creation to personalise Messaging to partners. This allows us to deliver fast an effective messaging to partners. initially a welcome but evolving to updates and changes to the program.
Core task experience
By iterating on our approach, we categorised tasks into two main areas: getting started and admin steps. This structure was informed by valuable feedback from our testing phases, emphasising the need for clarity in our task cadence. We prioritised immediate action for getting started, while allowing administrative tasks to unfold over time.
Although we could have staggered the delivery of these tasks, we chose to maintain visibility throughout the process. Importantly, we developed these steps in collaboration with our internal stakeholders, ensuring that we surfaced the most valuable insights.

Example Flow
We developed an agent to collect partner website information and align it with entries in the partner directory.
This illustrates the flow from the task list to directory review and publication.
We measure the success of this process by tracking the number of users who open and publish modal. Approximately 70% engaged with the editor, making only minor adjustments, which highlights the importance of trust in our design.
Embedded learning
Currently, HubSpot Academy and its learning resources are separate from the HubSpot app, which can create a fragmented user experience. Particularly for quick learning sessions. Our objective is to seamlessly integrate learning into the core user experience, enhancing the visibility of educational materials. Users will still have the option to navigate to the Academy for additional features.
Outcomes
In the 5 month period we had our MVP rolled out we saw activation grow from 30% to 47%. That is an incredible initial return on a first phase of work. Partner product engagement rose from 53% to ~65%. Again an early increase that should show further value down the road as this engagement translates into continued growth.
What next
Next on the roadmap:
- Enablement embedded in the deal - To promote in the moment activation and the start to delivering AI actions driven by user problems
- Enriched leads - Combining HubSpot and partner leads scoring to drive sales and show partners where value might be
- Data capturing - Gathering further information about the partner business and user requirements so that we can translate these extended learning paths and materials.
